missing translation for 'onlineSavingsMsg'
Learn More
Learn More
Invitrogen™ Pertuzumab Humanized Recombinant Human Monoclonal Antibody

Human Recombinant Monoclonal Antibody
Brand: Invitrogen™ MA541719
This item is not returnable.
View return policy
Description
Endotoxin level < 0.01EU/μg by LAL method Use a manual defrost freezer and avoid repeated freeze thaw cycles. Store at 2 to 8 °C for one week. Store at -20 to -80 °C for twelve months from the date of receipt.
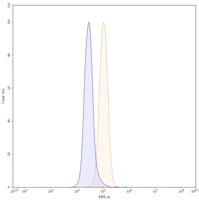
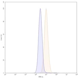
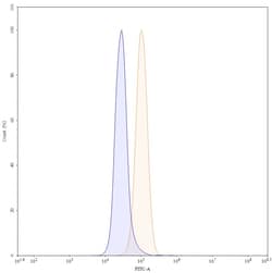
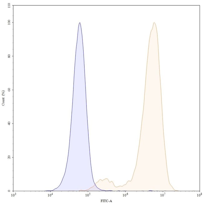
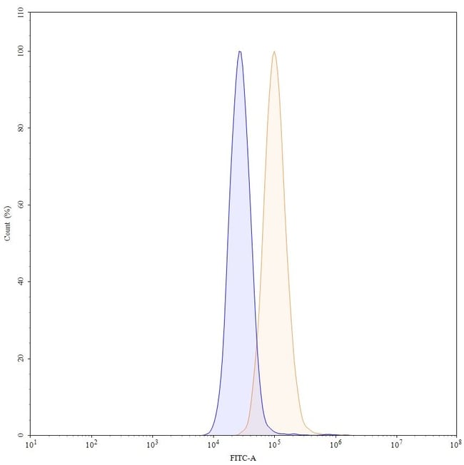
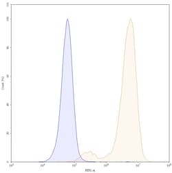
Pertuzumab (anti-HER2), a humanized monoclonal antibody and the first in the class of agents called the HER2 dimerization inhibitors, impairs the ability of HER2 to bind to other members of the HER family.
Specifications
| Pertuzumab Humanized | |
| Recombinant Monoclonal | |
| Unconjugated | |
| OMNITARG; Perjeta; rhuMAB 2C4 | |
| Human ERBB2/EGFR2/CD340. | |
| 100 μg | |
| Primary | |
| -20°C, Avoid Freeze/Thaw Cycles | |
| Liquid | |
| Chemical |
| ELISA, Flow Cytometry | |
| 1.74 mg/mL | |
| PBS with no preservative; pH 7.4 | |
| Human | |
| Protein A/G | |
| RUO | |
| Human | |
| Antibody | |
| IgG1 κ |
Product Content Correction
Your input is important to us. Please complete this form to provide feedback related to the content on this product.
Product Title
Spot an opportunity for improvement?Share a Content Correction