missing translation for 'onlineSavingsMsg'
Learn More
Learn More
Invitrogen™ Daclizumab Humanized Recombinant Human Monoclonal Antibody

Human Recombinant Monoclonal Antibody
Brand: Invitrogen™ MA541699
This item is not returnable.
View return policy
Description
Endotoxin level < 0.01EU/μg by LAL method Use a manual defrost freezer and avoid repeated freeze thaw cycles. Store at 2 to 8 °C for one week. Store at -20 to -80 °C for twelve months from the date of receipt.
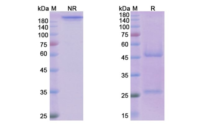
Humanized IgG1 Mab that binds to the human interleukin-2 receptor (anti-Tac or anti-CD25). Daclizumab is a composite of human (90%) and murine (10%) antibody sequences. The human sequences were derived from the constant domains of human IgG1 and the variable framework regions of the Eu myeloma antibody. The murine sequences were derived from the complementarity-determining regions of a murine anti-Tac antibody. On 22 April 2008, Roche Registration Limited chose to voluntarily withdraw the marketing authorization for their product Zenapax (daclizumab), as indicated for the prophylaxis of acute organ rejection in de novo allogeneic renal transplantation and used concomitantly with an immunosuppressive regimen like cyclosporine and corticosteroids in patients who are not immunized, for commercial reasons and confirmed that this decision was not related to any safety concerns associated with the use of Zenapax (daclizumab) 2. Regardless of the withdrawal of Zenapax, Biogen and Abbvie's Zinbryta (daclizumab), as indicated for the treatment of adult patients with relapsing forms of multiple sclerosis, was approved for use by the FDA in 2016.
Specifications
| Daclizumab Humanized | |
| Recombinant Monoclonal | |
| Unconjugated | |
| BIIB019; DAC HYP | |
| Human IL2RA. | |
| 100 μg | |
| Primary | |
| -20°C, Avoid Freeze/Thaw Cycles | |
| Liquid | |
| Chemical |
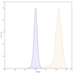
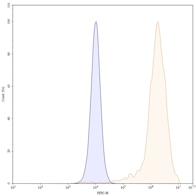
| ELISA, Flow Cytometry | |
| 1.73 mg/mL | |
| PBS with no preservative; pH 7.5 | |
| Human | |
| Protein A | |
| RUO | |
| Human | |
| Antibody | |
| IgG1 κ |
Product Content Correction
Your input is important to us. Please complete this form to provide feedback related to the content on this product.
Product Title
Spot an opportunity for improvement?Share a Content Correction